banner

Find Offerings

Switch to Partners

By Source
Offering Types
Region
Device Family
Market Segments
Program Level
Sort by
By Source
Offering Types
Region
Device Family
Market Segments
Program Level
Sort by

XIP3323B: HKDF/HMAC/SHA-384 IP core

XIP3323B is a versatile IP core designed for SHA-384 cryptographic hash function with extended support for HMAC message authentication code and HKDF key derivation function that are based on using SHA-384.

XIP3324B: HKDF/HMAC/SHA-512 IP core

XIP3324B is a versatile IP core designed for SHA-512 cryptographic hash function with extended support for HMAC message authentication code and HKDF key derivation function that are based on using SHA-512.

XIP3327C: Compact HKDF/HMAC/SHA-256/SHA-512 IP core

XIP3327C is a versatile IP core designed for SHA-256/512 cryptographic hash function with extended support for HMAC message authentication code and HKDF key derivation function that are based on using SHA-256 or SHA-512.

XIP4001C: Curve25519 Key Exchange IP Core

Curve25519 compact IP core offers public-key exchange.

XIP4003C: Compact Curve25519 Key Exchange and Digital Signature IP Core

Curve25519 IP core offers public-key exchange and digital signatures.

XIP41X3C NIST P-256/P-384 ECDH+ECDSA, compact version

Xiphera’s NIST Curves cores for ECDH/ECDSA provide cutting-edge security solutions designed for robust public-key operations, including encryption, digital signatures, and key exchanges.

XIP4200H: High-speed ECC Accelerator

Xiphera’s NIST Curves high-speed accelerator for ECDH/ECDSA provide cutting-edge security solutions designed for robust public-key operations, including encryption, digital signatures, and key exchanges.

XIP5012C: Compact RSA signature verification IP core

The RSA Signature Verification IP core very compact core designed for RSA (Rivest-Shamir-Adleman) signature verification.

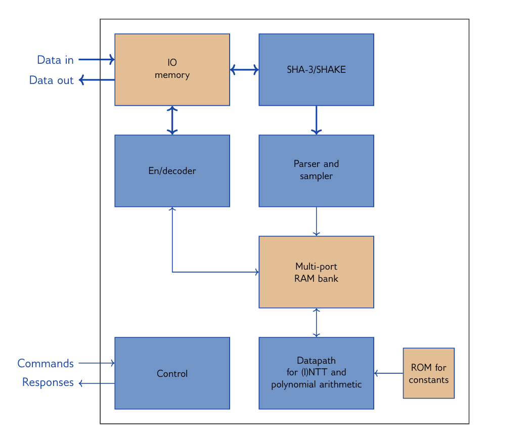
XIP6110B: xQlave® ML-KEM (Kyber) Key encapsulation mechanism

xQlave® ML-KEM (Kyber) Key Encapsulation Mechanism IP core provides quantum-resistant key exchange, offering a secure solution against the growing threat posed by quantum computing.