banner

Find Offerings

Switch to Partners

By Source
Offering Types
Region
Device Family
Market Segments
Program Level
Sort by
By Source
Offering Types
Region
Device Family
Market Segments
Program Level
Sort by

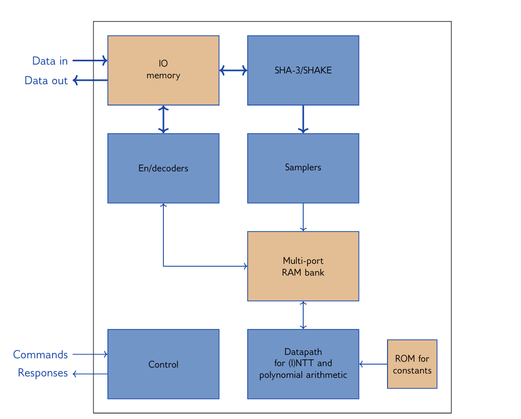
XIP6220B: xQlave® ML-DSA (Dilithium) Digital Signatures

xQlave® ML-DSA (Dilithium) Digital Signature Algorithm IP core secures critical infrastructures and operations against the threat of quantum computing.

XIP7013E: IPSEC AES-256-GCM

IPsec (Internet Protocol Security) is a widely implemented protocol to secure communications across the Internet. Xiphera’s Ipsec extreme speed IP core enhances secure communication at layer three (Network) of the OSI model, ensuring the authenticity and confidentiality of data traffic with up to 400G linerates.

XIP7410B: nQrux® Secure Boot

nQrux® Secure Boot enhances system security by enabling quantum-secure authenticated boot, crucial for verifying the authenticity and integrity of binary images during the processor boot sequence.

XIP8001B True Random Number Generator (TRNG) IP Core

The True Random Number Generator (TRNG) IP core establishes a benchmark for hardware-based security in cryptographic systems, by generating high-entropy, true random numbers essential for secure communications and cryptographic operations, such as key generation.

XIP8103B Pseudo Random Number Generator (PRNG) IP Core, balanced version

Xiphera’s Pseudorandom Number Generator (PRNG) IP core establishes a benchmark for hardware-based security in cryptographic systems by generating high-quality pseudorandom numbers.

XIP8103H Pseudo Random Number Generator (PRNG) IP Core, high-speed version

Xiphera’s Pseudorandom Number Generator (PRNG) IP core establishes a benchmark for hardware-based security in cryptographic systems by generating high-quality pseudorandom numbers.

Offerings Image

XJAnalyser Module

XJTAG’s XJAnalyser module is a powerful tool for real-time circuit visualisation and debugging.

Offerings Image

XJDeveloper & XJDeveloper Plus - IDE for PCB test development

XJDeveloper is an Integrated Development Environment for development and execution of circuit tests.

Offerings Image

XJFlash Module

XJFlash is an advanced FPGA-based module that uses JTAG for accelerated in-system programming (ISP) of flash memories.