banner

Find Offerings

Switch to Partners

By Source
Offering Types
Region
Device Family
Market Segments
Program Level
Sort by
By Source
Offering Types
Region
Device Family
Market Segments
Program Level
Sort by

MyMENSCH™ - W65Cx65MMC10M08 Development Board

SBC/Development board based on MAX10M08SA

NAND Flash Controller

The iWave NAND Flash Controller IP Core enables efficient and secure access to SLC and MLC NAND memory with built-in ECC, bad block management, and wear-leveling. It is ideal for FPGA-based storage, boot, and logging applications requiring high data integrity and flexibility.

NCO FPGA IP Core

Numerically Controlled Oscillator IP for discrete-time, discrete-valued representation of a sinusoidal waveform.

Nios V Processors

Nios® V processors are the next generation of soft processor IPs, designed to bring the power and flexibility of the open-source RISC-V Architecture to FPGA environments. By leveraging the RISC-V instruction set architecture (ISA), the Nios V processors offer scalable solutions that enable a spectrum of applications ranging from simple embedded systems to complex, high-performance applications.

Offerings Image

NMOS Core

Provided as a Linux daemon, the Nextera NMOS core allows devices to seamlessly interoperate with any NMOS control panel/system for ST 2110 or IPMX facilities. The core is provided with detailed documentation and examples for interfacing with custom AV over IP FPGA cores. Available cores are NMOS IS-04, IS-05, IS-07, IS-08, IS-09, IS-11, IS-13, and Secure NMOS.

nQrux® Crypto Module

Xiphera’s nQrux® Crypto Module IP core provides a comprehensive security platform that allows for customisation of top-notch cryptographic services, suitable for both microcontrollers and SoC systems.

NT400D13 SmartNIC

The Napatech SmartNIC NT400D13 is a 2x200G PCIe Gen4 card with Altera’s Agilex™ AGFB022 FPGA. 18 GB DDR4 SDRAM (16 GB + ECC), PCIe Gen4 16 lanes @ 16 GT/s and 2 × QSFP56 network ports.

NTP Client

Full standalone hardware only solution of a NTP Client

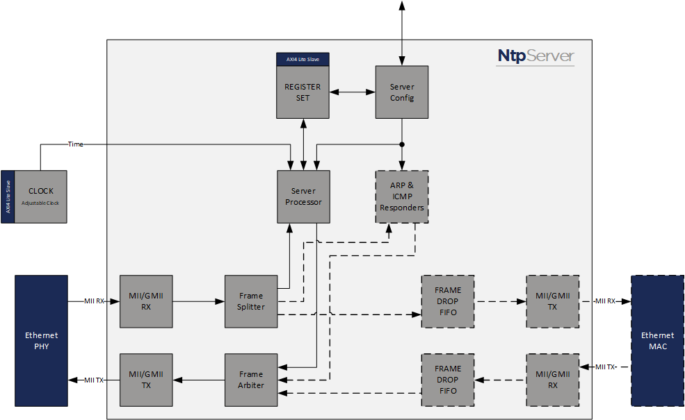
NTP Server

Full standalone hardware only solution of a NTP Server