partner-offering-banner.png

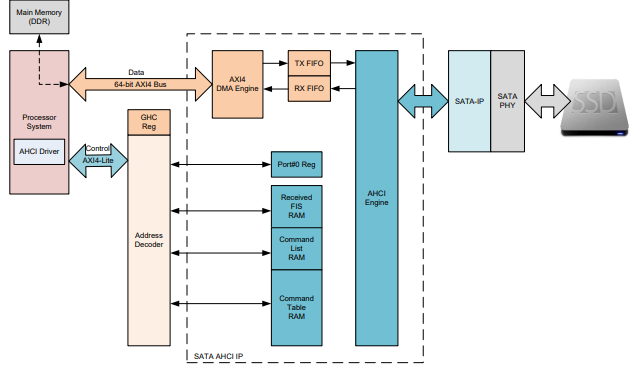
SATA AHCI IP core

DesignGateway Co., Ltd.

Select

SATA AHCI IP core, operating with the SATA IP core, enables a processor-based system to access SATA devices with full features and high-speed performance. When combined with an ARM processor running Linux OS, it supports the development of complex systems such as embedded storage, RAID controllers, and high-speed, large-capacity data acquisition systems.

Key Features

  • AHCI Support for Linux Boot: Enables booting Linux from SATA devices on SoC platforms like Arria® 10 SX
  • facilitating seamless integration with operating systems. ​
  • High-Speed Performance: Achieves high-speed data transfer rates
  • ensuring efficient data handling for applications requiring substantial throughput. ​
  • Embedded CPU Compatibility: Compatible with embedded CPUs
  • such as ARM processors
  • allowing for versatile system integration in various embedded applications. ​
  • Ideal for Data Acquisition Systems: Well-suited for high-speed and large-capacity data acquisition systems
  • providing reliable storage solutions for demanding applications. ​
  • RAID Application Support: Facilitates the implementation of RAID configurations
  • enhancing data redundancy and performance for storage systems.
Expand Close
Keyfeatures main image

Offering Brief

Offering Brief

Device Family Arria® V ST SoC FPGA, Arria® 10 SX SoC FPGA, Cyclone® V SX SoC FPGA
Offering Status Production
Integrated Testbench No
Evaluation License No
Design Examples Available Yes
Demo Yes
Compliance No
Latest Quartus Version Supported 23.1.0
Development Language Encrypted VHDL

Encrypted IP core

Reference Designs Quartus Project

Ordering Information

Market Segment and Sub-Segments